- Overview
- Setup
- Tutorials
- How Tos
- Reference
- DAR Versions
- API Reference
- Commercials API
- Credential API
- Registry API
- Utility.Registry
- Utility.Registry.V0.Configuration.AppReward
- Utility.Registry.V0.Configuration.Instrument
- Utility.Registry.V0.Holding.Allocation
- Utility.Registry.V0.Holding.Burn
- Utility.Registry.V0.Holding.Lock
- Utility.Registry.V0.Holding.Mint
- Utility.Registry.V0.Holding.Transfer
- Utility.Registry.V0.Holding.Unlock
- Utility.Registry.V0.Rule.Transfer
- Utility.Registry.V0.Types
- Utility.Registry.V0.Util
- Utility.Registry.App
- Utility.Holding
- Utility.Registry
- Settlement Utility API
- Collateral Utility API
- Operator Backend API
Onboarding/Offboarding¶
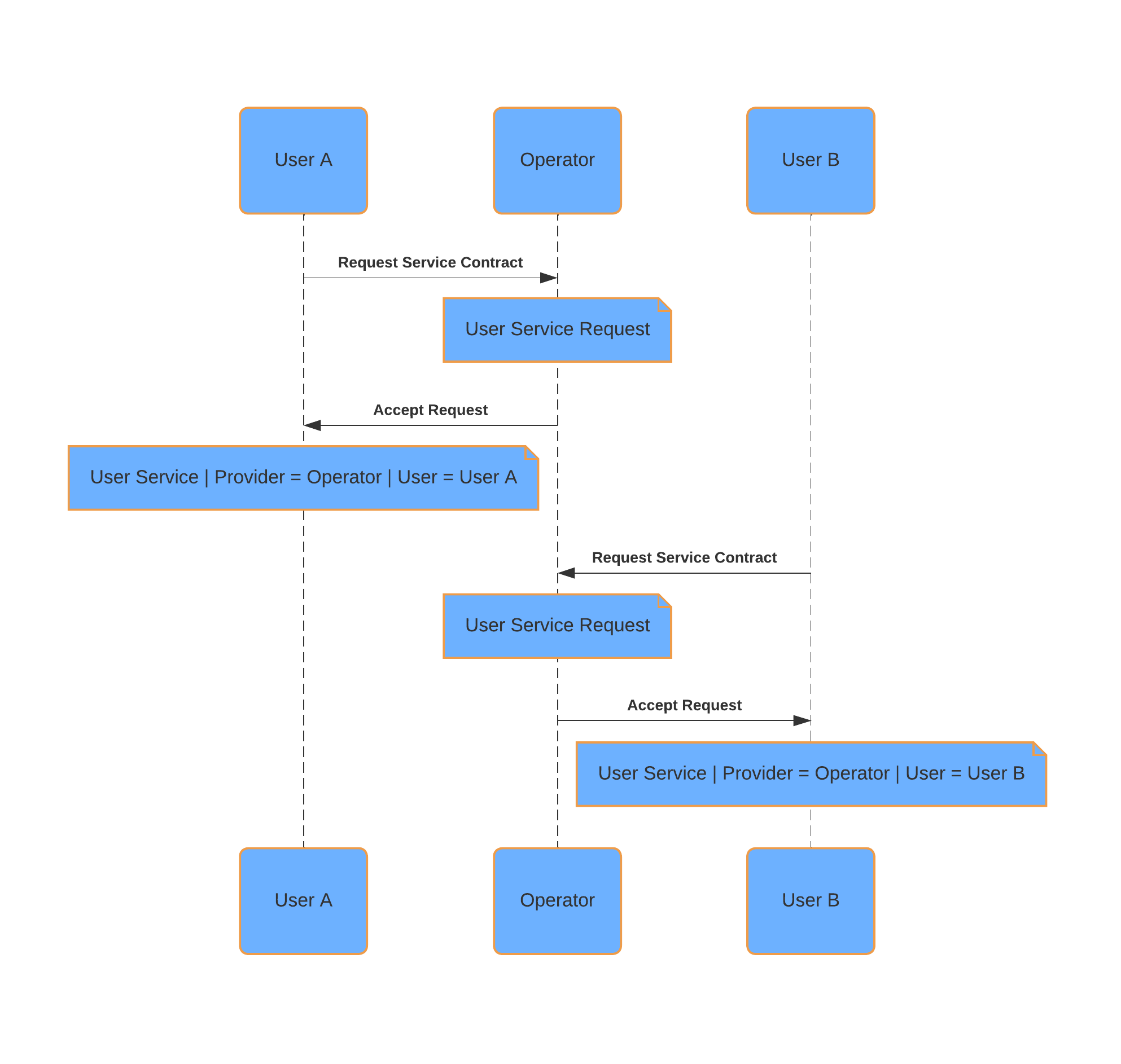
Request a User Service contract¶
After uploading the DAR file to your validator node and creating a user party, the onboarding requires the creation of a user service contract. The creation of the service contract follows a request and accept flow, where any party can request the establishment of a user service contract with the operator. The acceptance of the request by the operator will trigger the contract’s creation. Both the operator and the user are signatories on that contract.
Cancel/Reject a User Service Request¶
The Service request can be canceled by the user (before it is accepted) or it can be rejected by the operator, in which case no service contract will be created.
Termination of the User Service contract¶
The Service Contract can be terminated unilaterally by the operator (or by the user) in which case the contract will be archived and the user loses access to the credential module. The credentials owned or issued by the user stay active.